【中国】遺伝子検査をした結果
現在ヒトゲノムのほぼ全ての情報解読が終了し、遺伝子の役割と病気の関係の解明が進められています。
中国はこの分野に力を入れていて、先週上海でも新しいプランが発表されました「浦东新区促进细胞和基因治疗产业发展行动方案(2023-2025)」
個人でも手軽に受けれる遺伝子検査キットが販売していたので、どのような内容を検査できるのか試してみました。
遺伝子検査キットの購入
購入したのは「微基因WeGene」社の検査キット。「京东」で売上No.1だったのでこれにしました。

料金は内容によって異なり、「全ゲノム解析」をする場合約4,000元(8万円)です。
私は一番安いベーシックプランを選択しました。
遺伝子検査キット
購入後、検体採取キットが届きました。

採取方法は動画や図で詳しく説明があります。指定された方法で唾液を採取。

アプリで試験管のバーコードを読み取り、アプリと検体の紐づけをします。
日時を指定すると宅配業者が試験管を取りに来てくれます。
遺伝子検査結果
検体送付から1週間後、アプリに検査結果が出てきました。
検査結果に関する大分類は下図の通り。

祖先分析、栄養・代謝について、健康リスク、遺伝性の病気、遺伝的特徴 等など
祖先分析
祖先成分結果を見ると、99.95%日本人のDNA。

唾液しか送っていないのに、祖先分析は正しく判断できていそうです。
▼詳細

「ネアンデルタール人」のDNAを3%弱保有しています。現代人は平均1~5%保有しているようなので正常です。
また、「ネアンデルタール人」のDNAに起因する健康リスクもありませんでした。

▼父方のY染色体から祖先がどのように移動してきたか

栄養・代謝について
アルコール・カフェイン代謝は普通。ただ、乳糖不耐症との結果が出ました。

MSM6遺伝子に変異があり、乳糖分解酵素の活性が低下していて牛乳の乳糖を分解できないとのこと。調べてみると日本人の90%程度は乳糖不耐症との報告もあるので特に気にすることは無さそうです。

健康リスクについて
健康リスクは、がん、生活習慣病等121の病気に対するリスクを表示

それぞれ平均的な人と比べ何倍リスクがあるか表示されます。
筋萎縮性側索硬化症(ALS)のリスクは2.48倍とありますが、10万人に4人程度しか発症しない病気なので2倍のリスクでも気にする必要はなさそうです。

その他
▼遺伝病のリスクはナシ

▼遺伝からくる特徴

私の身長は170cmなので一致しています。唾液を送っただけで、身長や血液型を完全に当てられています。
▼感染症への耐性

ピロリ菌にかかりやすいようです。

▼薬の効きやすさ

「〇〇薬は効きにくいので処方する量を増やすように」等など様々な事が表示されます。

▼心理的特徴

空間記憶能力が低いようです。
また、私が外向的でないのは遺伝が原因のようです。

▼運動について

食事が体重に与える影響大。飲食を制限することで体重をコントロール出来る効果が大きいとの事。今の私の体重は56kg。食事を減らすことで簡単に痩せれるのは遺伝が原因だったようです。

遺伝子検査結果詳細レポート
今まではアプリで結果の概要を確認していました。より詳しい内容はPDFでダウンロード可能です。私の検査結果PDFは1700ページ以上。ファイルサイズは273MBもありました。
それぞれの検査結果の根拠について詳細に記載されています。
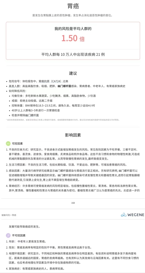
例えば、胃癌リスクが1.50倍と「判定された根拠」と「発現を抑えるためにどのような行動をすればよいのか」だけでも数ページの記載があります。



「■■番染色体DNAのどの位置の塩基配列が〇〇なので高リスク」等が詳細に記載されています。このリスク計算は、主にアジア人のサンプルが使用されています。
更にWebページでは全解読結果のダウンロードが可能です。(1~22番染色体、X染色体、Y染色体、ミトコンドリアDNAのSNPの値。)データは135万件以上あります。

また、Webページでは全検査結果を英語表示可能です。

現時点では日本語に対応していないので、日本語結果が必要な場合翻訳ツールを使って自分で翻訳するしかないです。
まとめ
遺伝子検査キットを購入してみました。
私が購入したのは一番安い「ベーシックプラン」のモノですが、検査結果に関する情報は豊富で普通の人はこれで十分かと思います。
▼発がんリスク

ブログで紹介したのはごく一部で「皮膚に関する特性」や「第三者機関の遺伝子解読反映(800項目以上)」等様々な内容が確認できます。
▼コロナ感染後味覚を失う遺伝子があるか検査(「ネイチャー」で発表された論文から判定)

内容が正しいかどうかの判断は難しいですが、少なくとも祖先や身長・血液型は正しく、性格に関する内容も一致してる気がします。
これら遺伝子情報に基づく生活アドバイスや保険購入アドバイス等もあり価格以上の価値があったと個人的には思いました。更に今後、遺伝子と病気の関係の解明が進んだ際に、無料で検査結果が更新されます。
▼例えばピロリ菌のリスク判断は先月追加されたばかりです。

それぞれの検査項目について常に最新のものにアップデートされています。
検査キットは「京东」「淘宝」等で販売しています。紹介リンクを経由した方が安いケースもあるので一応私の紹介リンクを貼っておきます。

ただ、うちの会社の社員に聞くと「そんな安いのは当てにならん」「以前親戚のがん治療で遺伝子検査をした際には1万元(20万円)かかった」との事でした。